该接地隔离放大器专为汽车和汽车应用而开发。该板有效消除了布线电阻引起的问题,并消除了汽车环境中使用的其他电气设备产生的噪音。在汽车中,音频系统接地到车身。因此,...
分类:汽车电路图 时间:2024-04-07 阅读:242
本文将介绍一款常见车载逆变器电路及工作原理。该车载逆变器的输出功率为70W-150W,逆变器电路中主要采用TL494或KA7500芯片为主的脉宽调制电路。 车载逆变器指标: ...
分类:汽车电路图 时间:2016-12-23 阅读:6123
EST527车联网模块,是一款车规级的车联网标准模块OBDII协议数据解析产品,支持ISO9141-2、ISO14230(KWP)、 ISO15765(CANBUS)等协议的物理层,可通过OBD-16标准接口与现...
分类:汽车电路图 时间:2015-04-20 阅读:8813
USB数据传输接口电路设计 USB接口有数据传输速度快、连接简单、兼容性好等特点。汽车行驶记录仪国家标准考虑到RS232接口使用的普及性和USB接口的先进性,规定了同时使...
分类:汽车电路图 时间:2014-11-29 阅读:5996
上图是一种用于汽车驾驶室风窗玻璃的自动化冰电路。笔者曾作为乘客亲自目睹汽车玻璃上结了很厚的冰,不透明,司机用铲子铲不下来,致使公交汽车停运半天的场景。本例为了解...
分类:汽车电路图 时间:2014-11-05 阅读:6070
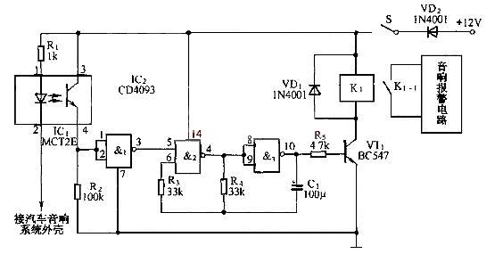
汽车音响系统防盗电路如图所示,其12V直流电源取自车内蓄电池。当合上开关S1后。光电耦合器IC1中的发光二极管被点亮,内部的光敏三极管因受光照而导通,IC1输出高电平给与...
分类:汽车电路图 时间:2014-07-31 阅读:6380
该电路用于指示两个不同的水温触发点,当温度达到设定值是,LED发光。该电路围绕LM2904双运放大器,从12V汽车系统供电。热敏电阻与一个10kΩ电阻串联,与9.1V电源正极并接...
分类:汽车电路图 时间:2011-10-20 阅读:8207
TL494是一种固定频率脉宽调制电路,它包含了开关电源控制所需的全部功能,广泛应用于单端正激双管式、半桥式、全桥式开关电源。主要特征:1、集成了全部的脉宽调制电路。 2...
分类:汽车电路图 时间:2011-08-30 阅读:12071
FM484电路是一种集成点火控制器。适用于使用磁感应传感器和高能点火线圈的无触点点火系统。 来源:阴雨
分类:汽车电路图 时间:2011-08-30 阅读:10902
如图所示为汽车空调的基本控制电路,我们将以它为例介绍汽车空调的电源电路、鼓风机控制电路、发动机转速与温度控制电路(即空调放大器)、压缩机电磁离合器控制电路等基本...
分类:汽车电路图 时间:2011-08-30 阅读:15592




















